ARDUINO
Teclado ps/2 a morse
Siempre quise aprender
el código morse, pero nunca llegue a ello.
Se necesitaba constancia y una posibilidad real de usarlo.
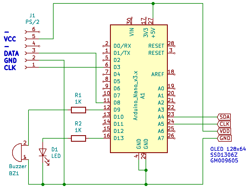
En este montaje incorporo un teclado para teclear las letras a
emitir, un LED y un zumbador para escuchar el sonido.
Además se incorpora un OLED para visualizar la letra y el código
de puntos y rayas.
"En 1837, Samuel Morse y Alfred Vail
estaban trabajando en un sistema de telégrafo eléctrico.
Decidieron usar un método por el cual cada símbolo era
transmitido de forma individual como una combinación de
rayas y puntos, es decir, señales telegráficas que se
diferencian en el tiempo de duración de la señal activa."
WIKIPEDIA

Reglas de tiempo del código Morse
La longitud de un punto es 1 unidad de tiempo.
Un guion son 3 unidades de tiempo.
El espacio entre símbolos (puntos y guiones) de la misma letra
es 1 unidad de tiempo.
El espacio entre letras es de 3 unidades de tiempo.
El espacio entre palabras es de 7 unidades de tiempo.
Cuando tecleamos una letra, automáticamente se visualizará la
tecla pulsada y el código morse correspondiente en el OLED.
Además oiremos el tono y lucirá un LED con la secuencia de
puntos y rayas.
Para aumentar y disminuir la velocidad de la transmisión de
código, podemos pulsar las teclas +
o - .

Circuito montado.

Detalle conector PS/2
ARDUINO - PS/2
5V -> 5V
GND -> GND
D3 -> CLK
D8 -> DATA

Esquema eléctrico
Existen multitud de programas para PC que hacen lo mismo, pero
con arduino he encontrado pocos.
Sirve de práctica de como utilizar un teclado en el arduino,
además de generar una frecuencia concreta.
También dispone de un controlador de OLED para representar
datos.
Este será el inicio de una serie de montaje donde se utilice un
teclado PS/2.
PROGRAMA
VIDEO
Saludos.
Juan Galaz
Bibliografía:
http://www.codebug.org.uk/learn/step/541/morse-code-timing-rules/
https://es.wikipedia.org/wiki/C%C3%B3digo_morse
https://www.pjrc.com/teensy/td_libs_PS2Keyboard.html