Página principal
ARDUINO
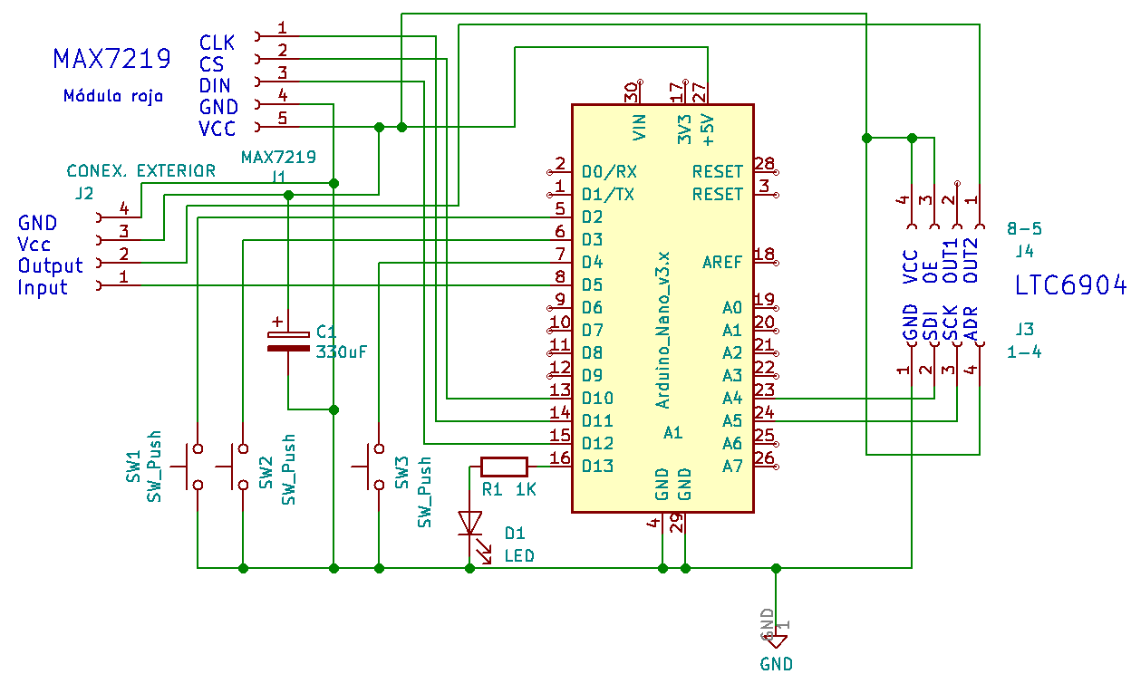
LTC5904 - MAX7219
Generador de frecuencia - 1KHz a 68MHz
Medidor de frecuencia - 1 Hz a 8 MHz
Frecuencímetro
En el anterior
artículo habíamos realizado el generador
de frecuencia con el CHIP LTC6904.
Posteriormente había creado 2 diferentes montajes para manejar
el generador de frecuencia mediante
botones.
Para medir la exactitud de generador me ví en la necesidad de utilizar un frecuencímetro.
La siguiente idea fue juntar los 2 montajes, generador de
frecuencia y frecuencímetro.

Como se puede observar he utilizado la posibilidad de poner en
las salidas y entradas del arduino una resistencia interna de
50K a Vcc (PULLUP).
Para el manejo de los botones funciona sin problemas, pero para
el manejo del bus I2C vendría mejor colocar además una
resistencia de 1K a Vcc.
Para este caso funciona, pero su valor para 5V es de 50K, igual
demasiado alto.
El MAX7219 induce mucho ruido en la alimentación, por lo cual
deberíamos colocar un condensador de 470uF lo mas cerca de el.
Existen 3 modelos de MAX7219, tienen diferente color, y sus
conexiones cambian de uno a otro.
En el LTC6904 debemos de colocar un condensador de algunos
nanofaradios para atenuar el ruido en la señal de alimentación.

Comprobando el frecuencímetro con otro
mio. Un error de 3 Hz cada 100000 Hz.
Llegados a este momento probamos el generador de frecuencia.
Comprobamos que la frecuencia obtenida en la frecuencia mas
baja, es diferente entre dos LTC5904.

Está claro que estos chip deberían estar ajustados de fabrica
para corregir este error.
Igual en la soldadura me he pasado y los he calentado mucho
modificando su ajuste, o son defectuosos.
También debería ser posible ajustarlos mediante programa, pero
no he encontrado la forma.

De la medidas reales concluimos
que la relación entre el valor de ADC y la frecuencia no es
lineal.
Para corregir o atenuar este error, podemos cambiar las
constantes 2048 y 2078 en la formula de DAC.
En mi caso los he cambiado a 2038 y 2078 respectivamente,
consiguiendo un menor error en el cálculo.
Para pasar del modo FRECUENCÍMETRO al GENERADOR FRECUENCIA
pulsamos un botón, cambiará el LED testigo.
En el modo GENERADOR
FRECUENCIA, con un botón seleccionaremos el display, y con el
otro botón cambiaremos el dígito.
Después de 2 segundos de no tocar ningún
botón se generara la frecuencia marcada en el display.
Aunque no tengamos un generador de lo más exacto, tenemos
también en el mismo montaje un frecuencímetro para corregir el
error.
PROGRAMA
Bibliografía:
Generador
de frecuencia con el CHIP LTC6904.
https://digibird1.wordpress.com/arduino-controlled-frequency-generator-1khz-68-mhz/
http://www.kerrywong.com/2012/04/11/interfacing-ltc6904-with-arduino/
https://www.polaxis.be/2011/11/sp0256-al2-pitch-control/
https://github.com/rjbatista/tm1638-library
https://www.arduinolibraries.info/libraries/led-control
Saludos.
Juan Galaz