Página principal
Trazador de curvas
de
Transistores
Interface gráfica con Gambas (VB Linux)
En un anterior
artículo había realizado un trazador de
curvas, pero los datos se tenían que pasar a una hoja de
cálculo.
En esta ocasión los datos se importan automáticamente mediante
un programa realizado en Gambas (VB para Linux).
Si se quiere la gráfica de curvas se puede exportar a un fichero
de formato png.

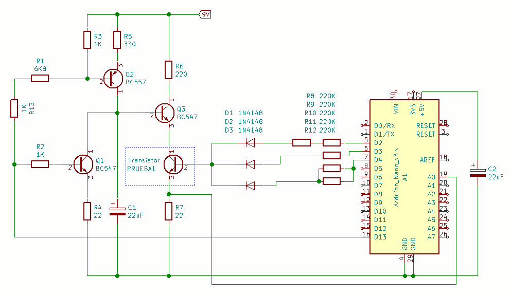
El circuito es similar al anterior realizado, pero en este caso
la alimentación es de 9V.
Existen dos posibilidades para conseguir los 9V, desde una
fuente externa o desde un módulo convertidor de voltaje.
Para este caso he utilizado el módulo convertidor, en internet
se puede comprar por 1.5€ .

En algunos caso la conexión al transistor es difícil mediante el
zócalo, por lo que he añadido pinzas.

Programa
realizado en Gambas (VB para Linux).

Imagen exportada en formato png , blanco
y negro.
VIDEO
PROGRAMAS
Saludos.
Juan Galaz
El que quiera ver como realizo el circuito impreso, ver video
Bibliografía:
ardutr.html
https://www.blogger.com/blog/post/edit/8485947205656363770/8445464193061005428